位置:项目圈 > 反诈防骗
AI评盘:创业天下是资金盘吗?
AI评盘 2025-11-19
一个项目风险大不大?是不是资金盘?项目可靠吗?正规合法吗?对于很多人来说,可能全部尽调有点吃力,但是交给AI,那就相当简单了;多个AI多方参考,一般你心里就有答案了!
下面是今天的AI评盘内容:AI评盘:创业天下是资金盘吗?
豆包AI:


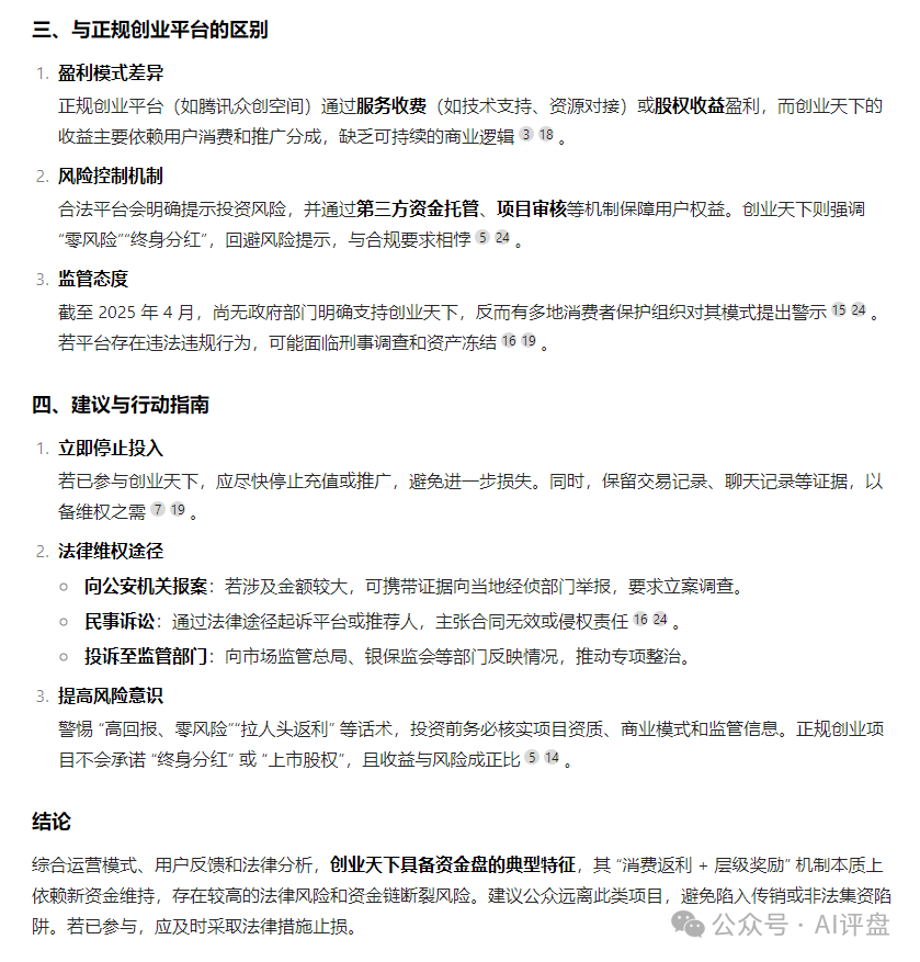
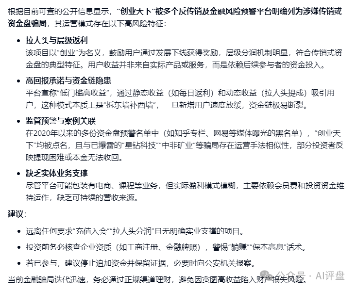
明确结论说明创业天下是资金盘骗局,并且从三个方面分析了创业天下的问题所在。分红,拉人头,股权忽悠!
百度AI:

百度AI说创业天下符合资金盘特征,涉嫌传销!
天工AI:

天工AI也明确表示了,创业天下涉嫌传销,是资金盘骗局!
综上可以了解,创业天下确实在业务上不清晰,在模式上涉嫌传销,并且还鼓吹了股权,也就是原始股骗局!请大家不要上当,小心受骗。
以下内容为友情赞助提供

全网新项目分享交流群
扫码进群,获取最新项目资讯
标签:创业天下
相关推荐

创业天下骗局大起底!震哥带你扒开传销画皮

"创业天下"骗局曝光:揭秘拉人头套路,呼吁腾讯等监管部门加强监管!

“创业天下”通过消费积分,股权分红等嚎头搞传销诈骗,高度预警。

创业天下:震哥扒皮这个坑人资金盘,看完别上当!
最新六步法教你学会识别传销陷阱
对于我们普通人来说,最容易陷入的洗脑陷阱之一就是传销,接下来让我们看一下传销最全的洗脑过程吧。 第一步...
佚名16小时前3.44K
最新2025版防范电信网络诈骗宣传手册(全文)
为应对不断翻新的电信网络诈骗手段,提升群众防骗识骗能力,公安部刑侦局、国家反诈中心结合最新犯罪形势,编...
佚名16小时前3.27K
最新揭秘“MARS AI火星智能科技”,层层深入,揭露不为人知的真相,团队长能解释吗......
上周末时间有读者给我一个盘口,看来文字的力量还是起到一定效果,还能自行搜索小红书或者抖音看看,然后根据...
最新11月19号曝光‼️最新资金盘诈骗项目:《RM团队,合城社,高蒙影视,拉菲协议,纳迪(NAAI DEPIN),华腾星寰,昌盛發》即将收割崩盘跑路,看到的速度撤
RM团队(新时代)带单骗局据一位熟悉RM团队内情的知情人士透露,在该团队问题爆发后,群主已迅速解散用于联系的...
最新高蒙影视是资金盘骗局,短命项目,即将崩盘
这个高蒙影视项目是个套牌骗局,冒用百年电影公司的名头行骗。它承诺的年化收益高达300%,还推出双倍返本付息的...
反诈君20小时前1.85K#高蒙影视
最新八点量化(Sucden苏克敦金融)是资金盘骗局,已经单割,崩盘在即
八点量化这个期货跟单盘开始收割了。它冒充苏克敦金融,开盘才一个多月就封了一百多个账号。这就是典型的杀猪...
最新德信资本(VT交易所)是资金盘骗局,又单割会员,崩盘在即
德信资本这个VT交易所跟单盘又收割了一千两百多人。它是鑫康嘉骗局换了个名字,运行三个月来每隔几天就割一批。...
最新紧急点名!远赢富卫福险,中联证劵,环宇汇交易所,ORA协议,超级未来Super Future,AIR1空气币,这7个杀猪盘马上爆雷!
老铁们注意了!最近又有一批资金盘亮起红灯,震哥今天必须挨个扒皮,看见这些名字赶紧拉黑!远赢富卫福险彩票...
震哥20小时前2.07K#远赢富卫福险#中联证劵#环宇汇交易所#ORA协议#超级未来#Super Future#AIR1
最新AI评盘:创业天下是资金盘吗?
一个项目风险大不大?是不是资金盘?项目可靠吗?正规合法吗?对于很多人来说,可能全部尽调有点吃力,但是交...
AI评盘20小时前1.94K#创业天下
最新11月19日最新资金盘项目骗局曝光,远赢富卫福险,中联证劵,环宇汇交易所(合诚社)随时可能卷钱跑路!
远赢富卫福险彩票骗局彩票类资金盘骗局,冒充“富卫福险”的名义开展的彩票诈骗活动,也是大量单割,高度预警...
最新11月19号曝光‼️最新资金盘诈骗项目,赫伯罗特航运,富达管家,中国华能...马上崩盘跑路。
套牌骗局赫伯罗特航运,这是骗子套用正规平台信息,冒充的诈骗资金盘,近期平台已经开始套路,推出各种大额高...
最新“RM”带单团队操作失当、涉嫌诈骗并集体跑路风险预警
近期,我们收到大量投资者反馈,一个名为“RM”(在部分渠道或被称为“新时代”)的带单团队,在引导投资者进行...
反诈君2天前2.16K#RM新时代
最新亿丰娱乐彩票跟单资金盘骗局,大量单割,崩盘在即
这个亿丰娱乐彩票盘是柬埔寨的杀猪盘。包装的导师叫林皓,名字肯定是假的。它声称公司在新加坡,其实全是虚构...
加载中3天前3.16K#亿丰娱乐
最新紧急预警:套牌的“欧道华丰”资金盘即将崩盘跑路,给你们撤离的时间已经不多
大家好,我是要强仙人掌!停更数日被粉丝的私信轰炸——最近几天有粉丝问“欧道华丰”APP还能投吗?今天必须用...
加载中3天前2.39K#欧道华丰
最新万晟鑫六合帝国网络彩票资金盘骗局,大量封号收割会员,在国内任何网络彩票平台均是违法平台,坚决抵制非法彩票,还在做的建议速度撤离…
指出真相的人,会变成傻子和骗子的共同敌人,大家好,我是古月,诈骗团伙利用境外“六合彩”开奖号码进行赌博...
点击排行
- 1.HKEX煜志金融交易所即将崩盘爆雷 ,大量单割会员团队,该撤都撤吧,当心接盘泡沫。
- 2.名旺集团王东福股票跟单类资金盘骗局后期了,随时卷钱崩盘跑路,小心被割!
- 3.10月30日曝光:最新资金盘项目骗局《搜了宝,Sucden期货(8点量化),pujing量化》随时可能卷钱跑路!
- 4.这14个互联网项目是骗局,正在收割,赶紧卸载这些APP!
- 5.快崩了!《DWS德意志资产管理》这个诈骗项目近期出送钱活动,随时崩盘跑路,赶紧撤!
- 6.搜了宝疑似涉嫌“非法集资、传销”,目前已经不能提现,疑似爆雷!
- 7.币燃这家交易所时日不多了,已经开始单割,还在车上的可以有序离场了。
- 8.心光俱乐部(ABO Energy新能源)分红类资金盘骗局,悄然在国内发芽,风险积聚随时崩盘跑路…
- 9.PQEX交易所(金睿控股)是资金盘骗局,大量单割,高度预警
随机推荐
- 11月2号曝光‼️最新资金盘诈骗项目《MOVA公链,VEX,智联出行,超级未来》马上崩盘跑路。
- 达斯克泰尔量化AI交易机器人,24小时Al机器人帮你进行策略买卖!
- 惊天骗局!Bitroot“EVM AI公链”疯狂收割,背后竟是庞氏骗局!投资者血本无归,专家紧急提醒!
- 年关杀猪盘“弘振工程”曝光!这个打着“国家工程”旗号的APP,正在疯狂吸金!
- 11月6号曝光‼️最新资金盘诈骗项目,Pallet,途易金旅,MCNEX,云上星盟,PQEX,TGG-X...马上崩盘跑路。
- 监管实锤!“8点量化”资金盘涉嫌三宗罪,多地警方已立案
- 深扒Mcnex交易所骗局:合约跟单、质押理财全是坑,你的本金正在被收割!
- 快崩了!《DWS德意志资产管理》这个诈骗项目近期出送钱活动,随时崩盘跑路,赶紧撤!
- “艾多美”发布“澄清涉传”文章,网上有大量参与者家属评论想阻止家人参与!
